Introduction à Symfony

Notions théoriques
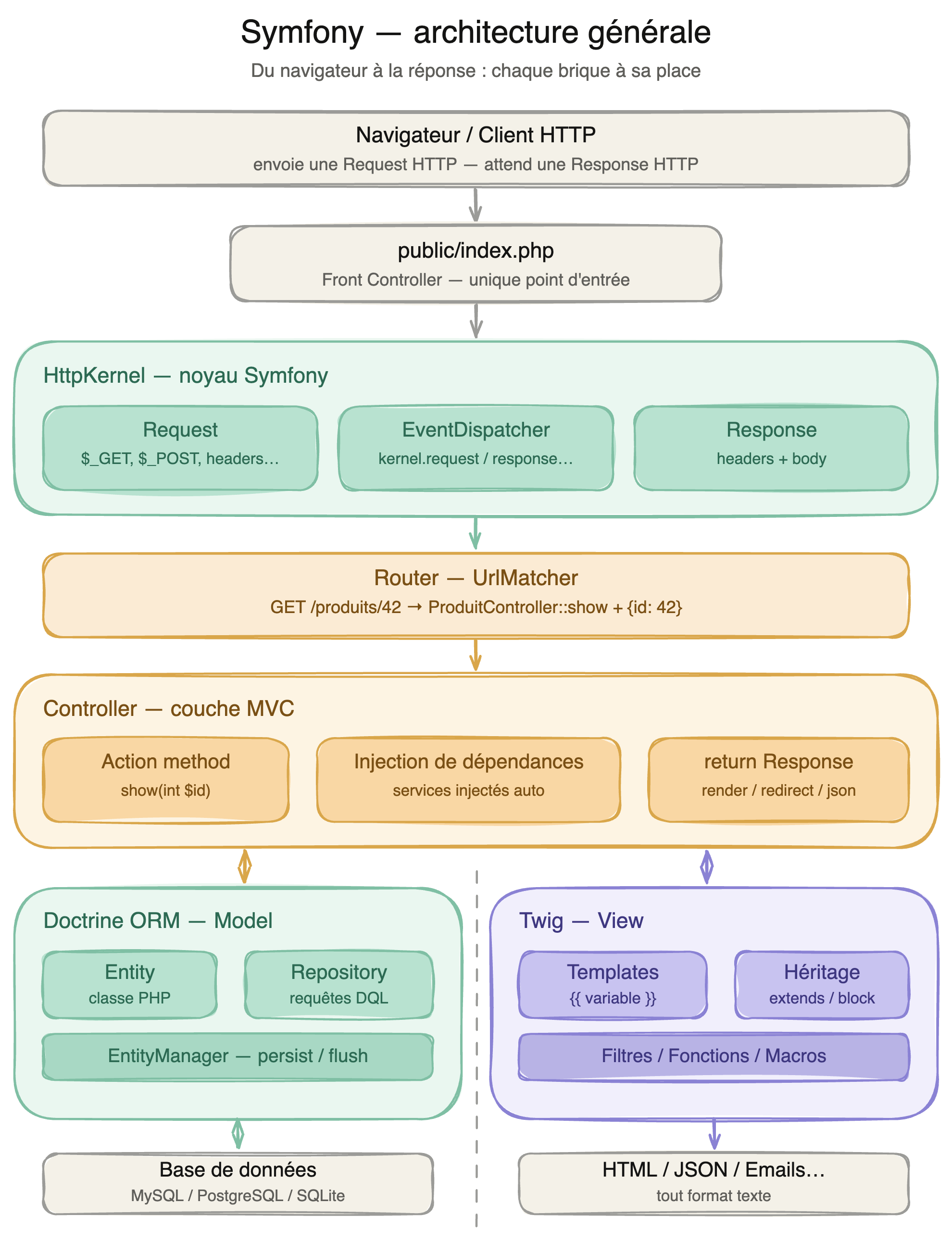
Symfony est un framework PHP open-source puissant qui aide les développeurs à créer des applications Web complexes de manière efficace et rapide.
Symfony fournit un ensemble de composants réutilisables et des fonctionnalités avancées telles que :
- le routage,
- l'authentification,
- les formulaires,
- la validation, etc.
Symfony suit le modèle MVC (Modèle-Vue-Contrôleur), ce qui rend votre code plus organisé, maintenable et évolutif.
Pour installer Symfony, nous utiliserons Composer, l'outil standard de gestion des dépendances pour PHP.
- Présentation de Composer
- Vous pouvez installer Composer à partir de getcomposer.org.
Une fois Composer installé, vous pouvez créer un nouveau projet Symfony en utilisant la commande suivante dans votre terminal :
composer create-project symfony/skeleton my_project
Cela créera un nouveau dossier my_project contenant une nouvelle installation de Symfony.
Vous pouvez préciser la version exacte de Symfony, avec la commande suivante (par exemple version minimale 7.3) :
composer create-project symfony/skeleton:"^7.3" my_project
Pour une application Web complète, vous pouvez ajouter le pack webapp :
cd my_project
composer require webapp
Pour démarrer le serveur de développement Symfony, utilisez la commande :
php -S localhost:8000 -t public
Autre méthode pour démarrer un projet Symfony
Pour démarrer le serveur de développement Symfony, vous pouvez aussi utiliser la commande Symfony CLI (assurez-vous de l'avoir installée au préalable) :
symfony server:start
Exemple de mise en application
Maintenant, créons notre premier projet Symfony.
Ouvrez votre terminal et exécutez la commande suivante :
composer create-project symfony/skeleton my_game
cd my_game
composer require webapp
Cela créera un nouveau projet Symfony nommé my_game avec les composants nécessaires pour une application web.
Ensuite, démarrez le serveur avec :
php -S localhost:8000 -t public
ou
symfony server:start
Vous pouvez maintenant ouvrir votre navigateur et accéder à http://localhost:8000.
Vous devriez voir la page d'accueil par défaut de Symfony.
Test de mémorisation/compréhension
TP pour réfléchir et résoudre des problèmes
Votre défi pour aujourd'hui consiste à créer votre propre projet Symfony.
-
Créez un dossier
DEV(dans le dossier de vosDocuments) puis ouvrez un terminal dans ce dossier. -
Ensuite, suivez les étapes de l'Exemple de mise en application, mais nommez votre projet
my_first_game. -
Une fois que vous avez terminé, démarrez le serveur et assurez-vous que tout fonctionne correctement. Explorez la structure du projet et familiarisez-vous avec les différents composants de Symfony.
- Si vous ne connaissez pas Composer, consultez le guide sur Composer.
- Si Composer n'est pas installé, rendez-vous sur https://getcomposer.org/.
Ouvrez http://localhost:8000 dans le navigateur. Vous devriez voir la page d'accueil par défaut de Symfony.
-t public avec le serveur intégréLe flag -t public indique au serveur PHP que le répertoire racine des fichiers Web
est public/ et non la racine du projet. Sans ce flag, PHP chercherait index.php
à la racine du projet et ne trouverait pas le point d'entrée de Symfony.
C'est différent de la commande php -S localhost:8000 utilisée pour du PHP sans framework.